前端进阶之旅
搜索
登录
#
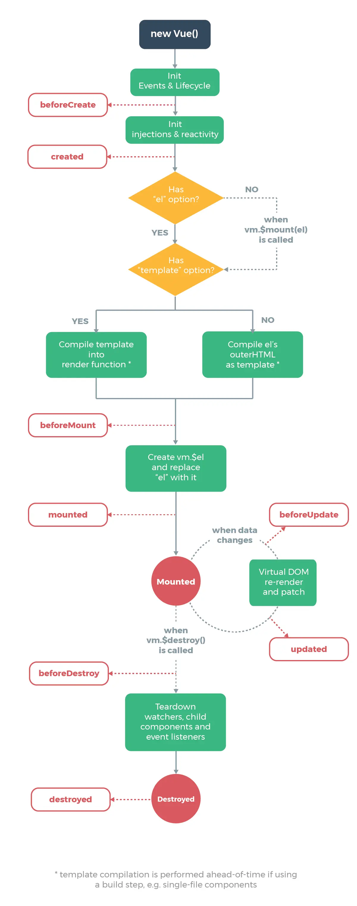
生命周期
#
响应式
#
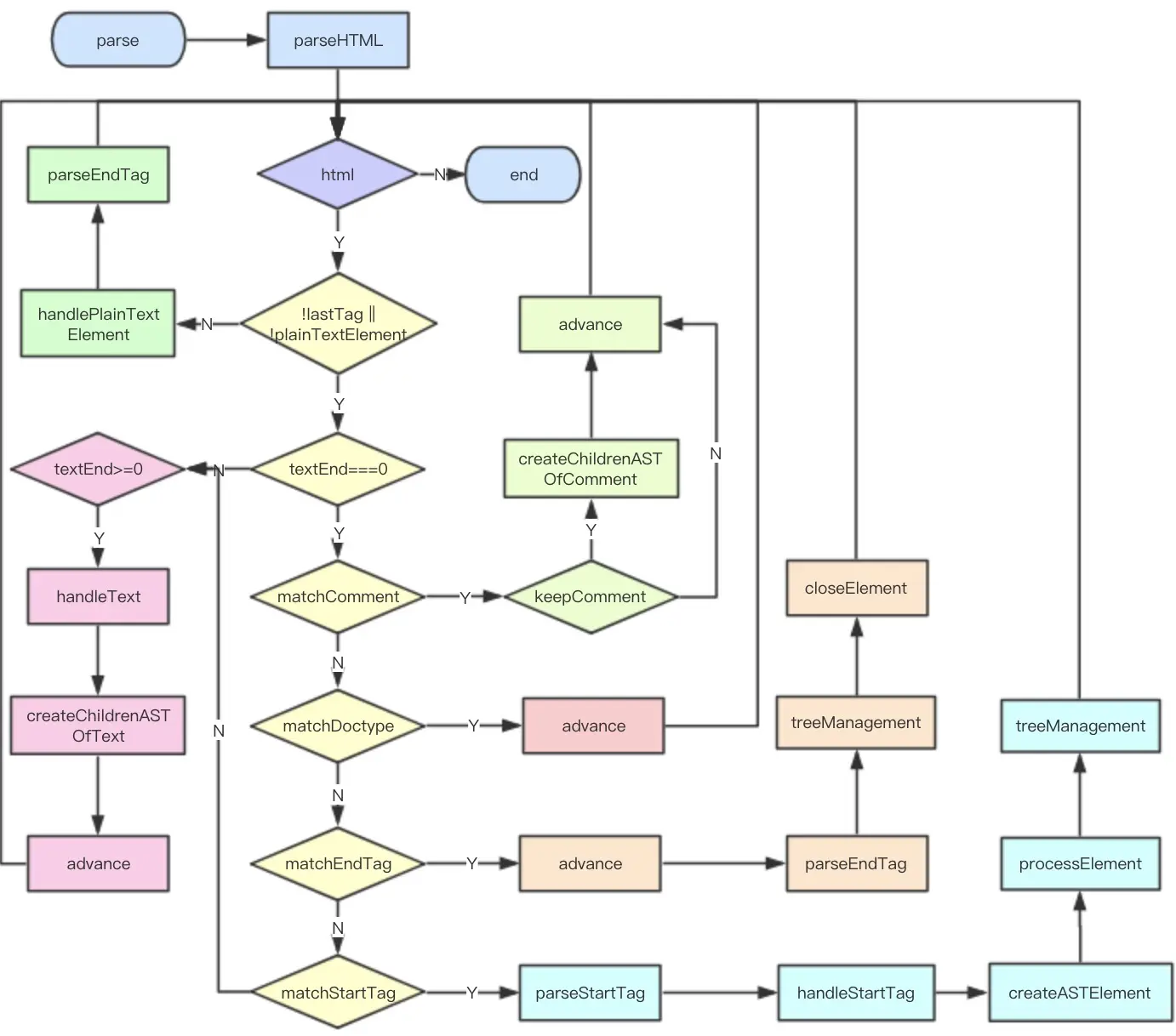
编译阶段parse HTML过程
阅读全文
←
vuex
前端基础知识体系
→
微信扫码登录
购买会员
微信扫码登录
站点迁移通知
绑定邮箱
购买VIP会员
重置密码
验证邮箱解除限制