# Git总结

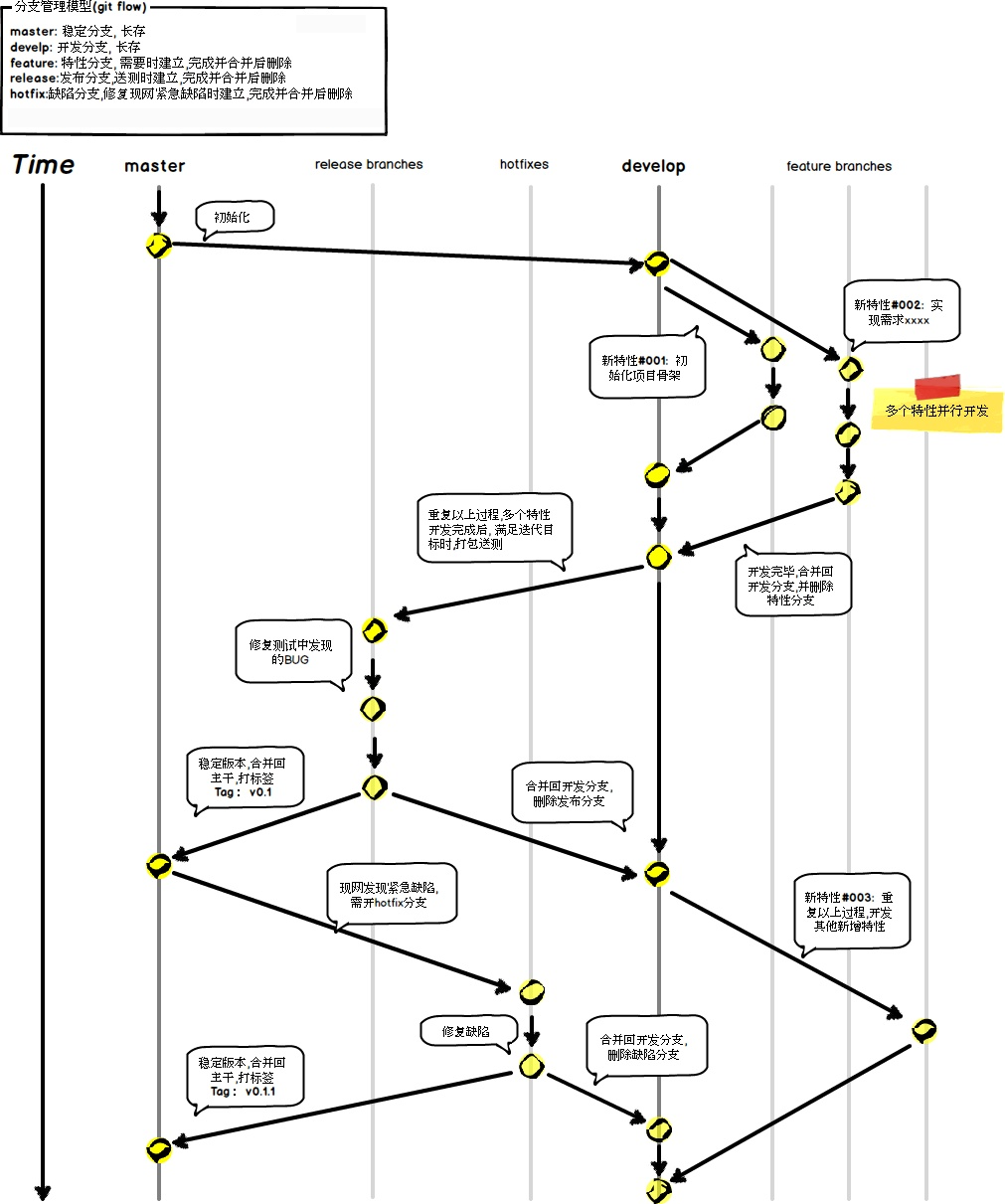
# Git分支管理

阅读全文
Last Updated: 2026/2/5 04:24:04
webapp
公众号
开发者导航
切换夜间模式
点击侧边栏上一篇
点击侧边栏下一篇
折叠侧边栏
收起全部